• 首页
  • 关于我们
    • 发展历程
    • 交流与合作
    • 联系我们
  • 工作动态
    • 行业新闻
    • 政策法规
    • 市场分析
    • 行业报告
  • 应用案例
    • 成功案例
    • 应用场景
  • UA测试
    • 测试系统
    • 测试指南
    • 测试报告
  • 中文域名知识
    • 域名基础知识
    • 中文域名的优势
    • 中文域名发展大事记
    • 相关技术标准
    • 常见问题解答(FQA)
—
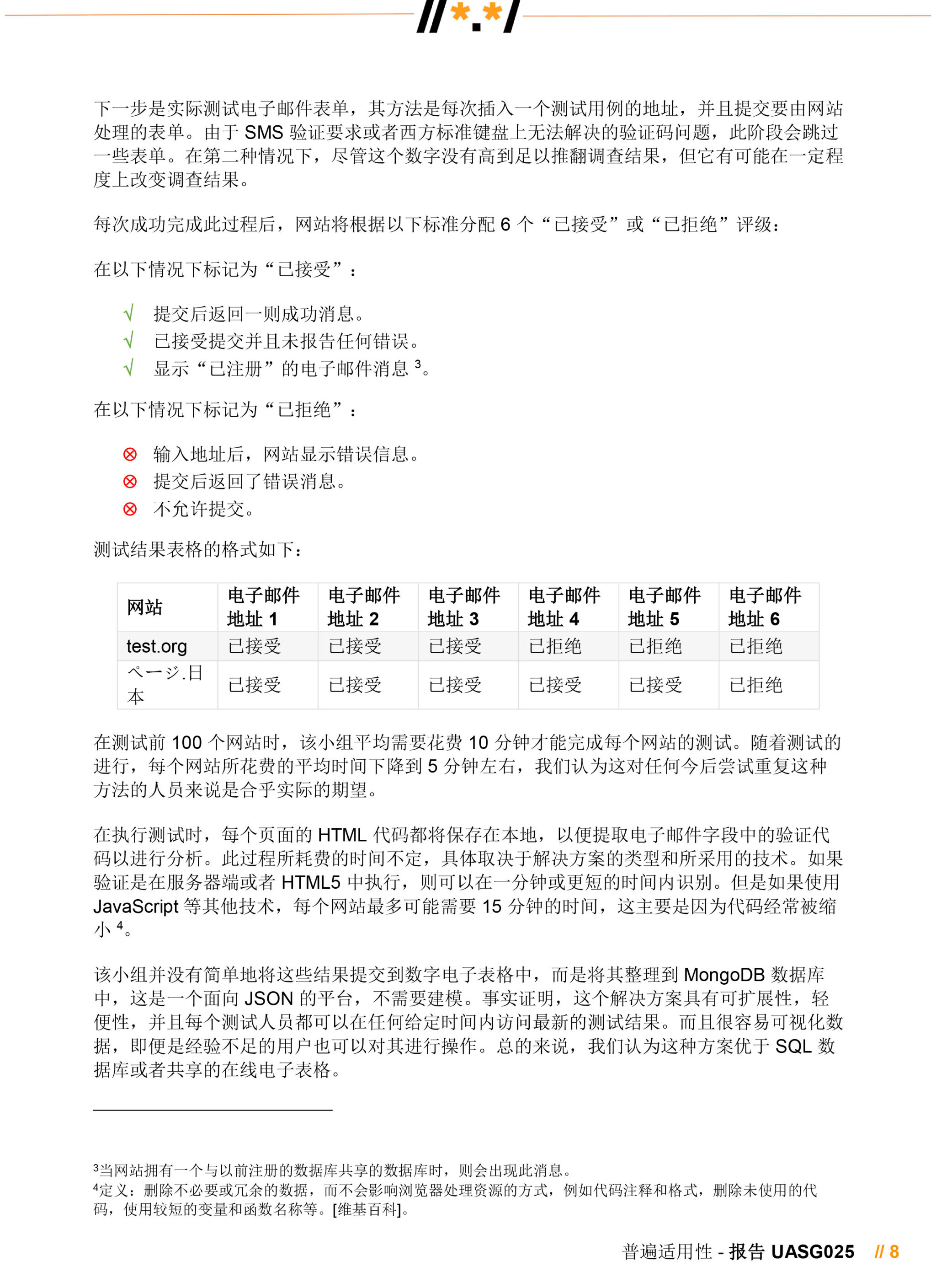
2019 年网站电子邮件地址适用性的全球评估

2019 年网站电子邮件地址适用性的全球评估

2019-08-09 16:54:27 应用环境与UA


上一篇:普遍适用性 (UA) 简介

下一篇:普遍适用性 相关标准 及其他 相关文件

办公地址:北京市海淀区学院路42号       │      邮编:100088       │      电话:010-57234929-1128       │       邮箱: ua@isc.org.cn      |       京ICP备05006316号
      ICANN     │      协会网站